หน้าหลักมหาวิทยาลัย
Toggle navigation
ประวัติ
ประวัติความเป็นมา
เป้าหมาย วิสัยทัศน์
เกี่ยวกับเรา
โครงสร้างองค์กร
ผู้บริหาร
ฝ่ายบริหารและงบประมาณ
ฝ่ายการเงิน
ฝ่ายบัญชี
ฝ่ายพัสดุ
ประกาศ/หนังสือเวียน
ประกาศทั่วไป
+ ขั้นตอนการปฏิบัติงาน งานการเบิกเงินในระบบ GFMIS (ใหม่)
+ กฎ ระเบียบ หนังสือเวียน กรมบัญชีกลาง
+ ประกาศ การจัดทำ ส่งมอบ และการเก็บรักษา ใบเสร็จรับเงินอิเล็กทรอนิกส์
เอกสารดาวน์โหลด
เอกสารกองทุนสำรองเลี้ยงชีพ
+ ใบสมัครกองทุนสำรองเลี้ยงชีพ
+ แบบแจ้งสิ้นสุดสมาชิกภาพ
+ แจ้งความประสงค์ขอเปลี่ยนแปลงแผนการลงทุน
+ หนังสือแจ้งเปลี่ยนแปลงอัตราเงินสะสมกองทุนสำรองเลี้ยงชีพ
ดาวน์โหลดอื่นๆ
เอกสารเบิกเงินสวัสดิการ
การเบิกค่ารักษาพยาบาล
การเบิกค่าเล่าเรียนบุตร
เอกสารแนบเบิกค่าเล่าเรียน
หลักสูตรคณะตามกฎกระทรวง
หลักสูตรวิทยาลัยในกำกับ
ประกาศระเบียบที่เกี่ยวข้อง
ติดต่อเรา
ประกาศ
ประกาศ
กองคลังมหาวิทยาลัยราชภัฏสวนสุนันทา
หน้าหลัก
>
ประกาศ
>
ประกาศ
> ขั้นตอนการจัดซื้อจัดจ้างโดยวิธี-e-bidding
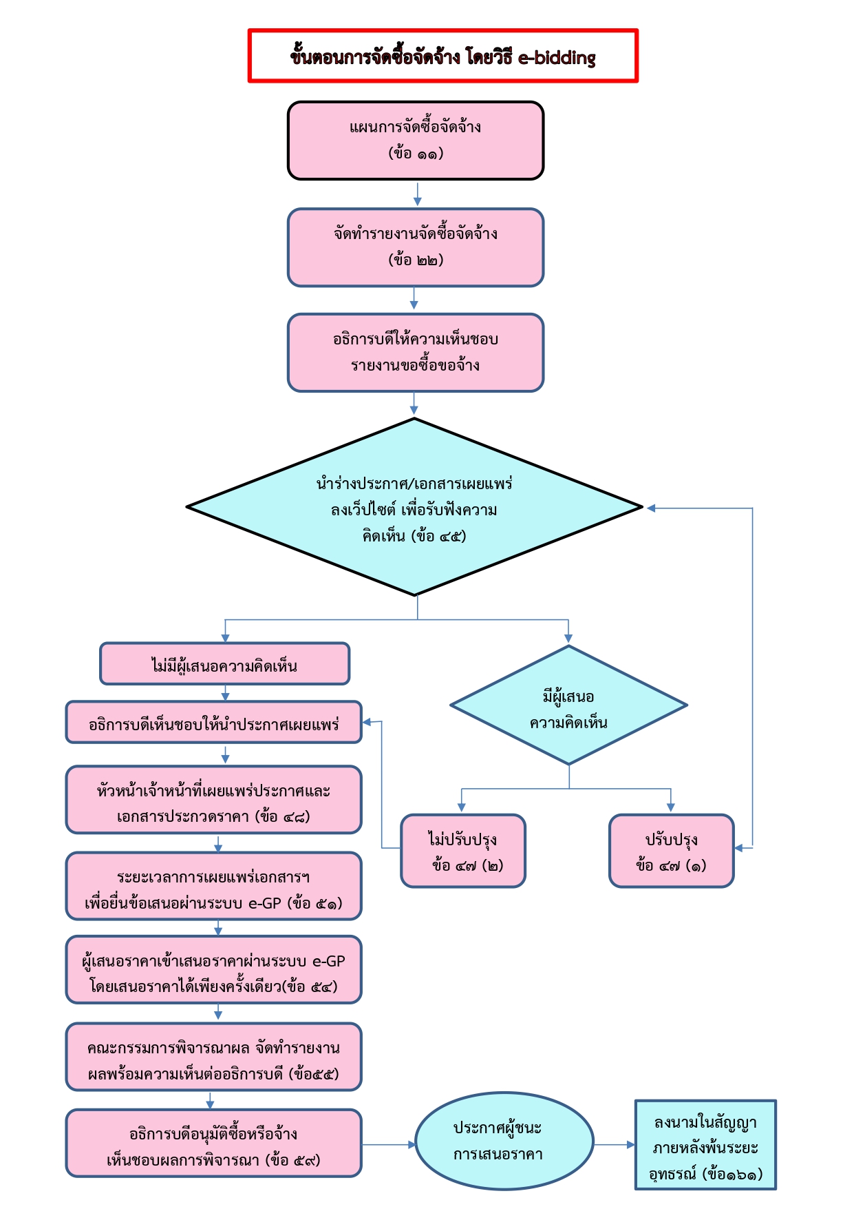
ขั้นตอนการจัดซื้อจัดจ้างโดยวิธี-e-bidding
ผู้ดูแลเว็บ กองคลัง
2022-01-19 10:33:58
Tweet
Email
Tweet
Email